2024年明旸法师帮困助学项目评估报告

2024 年上海市红十字会
明旸法师帮困助学暨困难家庭青少年健康关怀项目
评估报告
    一、评估概述
    (一)评估背景
    自 2016 年启动明旸法师帮困助学项目以来,上海龙华古寺、上海大慈公益基金会向上海市红十字会捐赠 1000 万元,设立“明旸法师帮困助学基金”,面向本市困难家庭青少年开展为期十年的助学行动。该项目由上海市红十字会、上海龙华古寺和上海大慈公益基金会共同发起,2017 年光明乳业股份有限公司加入该项目,为上述受助对象每人每年资助 1000 元牛奶卡,一直到明旸法师项目结束为止。2024 年是明旸法师帮困助学暨困难家庭青少年健康关怀项目运行第九年,通过项目评估的开展,以促使项目在公开、规范、合理、有效的前提下按计划施行,提升项目服务的专业性,切实体现项目实施给所服务学生及其家庭带来的效果。
    2024 年各区红十字会严格按照市红十字会下发的《关于开展 2024 年明旸法师帮困助学暨困难家庭青少年健康关怀项目的通知》《关于下达 2024 年明旸法师帮困助学金额度的通知》开展相关工作。经过排摸、筛选和初审共计上报 550 名学生(小学221 名、中学 207 名、高中和职教 122 名)作为救助对象,其中持续资助人数为 130 人,发放助学金 100100 元,相应发放牛奶卡 550 张。
    (二)评估目标
    本着以评估促进项目规范化运作,切实体现项目实施效果的原则,项目评估的目标主要有以下几个方面:
    一是了解 2024 年度明旸法师助学项目各区的执行情况,包括操作流程、系统使用和意见建议等;
    二是了解受助对象(学生及家庭)对项目的评价与反馈;
    三是深入挖掘持续受助学生的健康成长轨迹,做好故事案例、照片视频等资料收集;(收集对象不限于 2024 年度资助学生)
    四是收集各区在项目宣传、社会资源动员、受助学生服务等方面的做法与经验,重点了解区红会对下阶段明旸法师助学项目延续性的建议。
    (三)评估方法
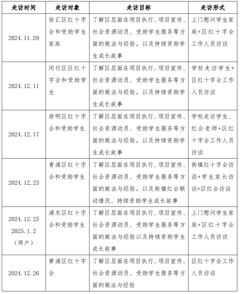
    此次评估从项目执行情况、配套服务需求、受助对象成长故事以及项目优化建议等多方面开展,着重选取浦东新区、崇明区、青浦区、徐汇区、黄浦区、闵行区 6 个区进行走访,通过深入学生家庭、项目实施学校红十字会、区红十字会进行走访座谈,开展项目评估,收集区层面项目执行情况、受助学生成长故事、项目宣传情况、项目成效等信息。最后通过整合走访信息和电话访谈情况,对评估内容分类汇总形成本次评估报告。
具体走访情况如下:
    二、各区红十字会层面走访情况反馈
    (一)项目操作执行情况
    经过九年的项目执行,各区严格按照市里下发文件执行项目,落实专人负责,与区教育局、区民政局以及街镇等合作方建立顺畅的合作联动机制,在前期联合发文、下发通知、审核筛选过程中做到分工明确、权责清晰,促使项目顺利开展。青浦区与辖区街道、村居合作进行受助学生排摸、筛选,其余区域均是与教育局合作,其中闵行区采取每年覆盖辖区内 2 个街镇(道)的学校,10 年不重复的形式,尽可能扩大项目覆盖面。各区均已形成一套完善的操作流程,秉持着将项目覆盖到最有需要人群的原则开展服务。
    (二)配套服务及特色做法
    在走访过程中发现,各区红十字会在配套服务方面的做法各有不同:崇明区本辖区设有企业瀛通奖学金,本项目资助学生成绩优秀者会同时获得企业奖学金;青浦区针对特殊困难家庭积极链接爱心企业、基金会和社会捐款等资源,为其中一位白血病同学家庭捐款 16 万余元;黄浦区针对教育资助的资源相对丰富,除明旸法师帮困助学项目外,有雏鹰展翅项目、梦想起航项目分别针对小学生和中学生进行资助,因此接受明旸法师项目资助的学生不再享受其他服务;浦东新区和市红会合作带领学生外出活动。
    (三)项目宣传情况
    闵行区通过学校钉钉群下发项目通知,让所有学生家长知晓项目并积极申报;青浦区在红十字会微信公众号上进行项目宣传,针对项目实施过程和受助学生数量进行报道;崇明区将明旸法师项目印制在人道救助项目库宣传手册上,以及在区红十字会官方网站、微信公众号等媒体平台发布通讯稿进行项目总结宣传;浦东新区在做好隐私保护工作的基础上,在学校、指导中心等联合布置工作的部门进行项目宣传,确保参与项目执行的相关单位能够准确把握项目要求并执行;黄浦区、徐汇区与教育系统紧密合作,不做另外宣传。
    (四)牛奶卡使用情况
    2024 年度走访区域未反馈牛奶卡使用困难问题,光明集团的配送网络完善,方便学生就近就便使用牛奶卡。
    (五)信息系统使用情况
    关于系统使用,有工作人员反馈系统填写停留过长时间,页面会自动关闭,所有信息需要重新录入;也有工作人员建议将系统与民政等系统数据打通,可以方便申报学生的低保、低收入证明。
    三、个性化需求情况
    通过走访发现,不同区域、不同学生家庭对于出资金以外的配套服务需求各有不同。例如青浦、崇明等偏远地区,学校老师及区红会工作人员反馈,该区域最需要的帮助仍然以资金为主,对于经济帮扶的需求较大,青浦区认为如有服务提供,要考虑学生能否出来参加、路途远近以及路途安全问题;崇明区对于免费配送到学校的心理咨询、心理讲座有一定需求(向化中学)。例如闵行区表示如有公益性课外兴趣班,可以满足学生发展兴趣爱好的需求,希望能对接有一定资质且距离较近的机构进行服务。另外闵行区建议可以以片区为单位进行资源共享,不仅增加邻近区域之间的联动,也能够将活动资源进行广泛覆盖。例如黄浦区表示 2024 年暑假组织的外出参访、研学活动形式较好,可以开阔学生视野,丰富精神生活,但是在时间选择上建议避开暑期、寒假这些学生可能外出的节点,安排在周末较为妥当。例如浦东新区家长表示,若提供学业服务或兴趣需要考虑服务的连续性,以及是否符合学生的实际需求,希望服务能有成效地落地。
    四、受助学生成长故事
    2024 年度通过对区红十字会的走访和调研,挖掘到 9 名持续资助学生家庭进行走访,通过深入家庭访谈,了解学生的基础家庭状况、学习情况、生活情况、课外活动情况以及对明旸法师
项目的反馈信息,具体案例故事见附件。以下是走访学生一览表:
    五、评估建议
    (一)探索资金+服务相结合的个性化资助模式
    通过多年走访发现,不少区红会工作人员、学校老师、受助家庭反馈除资金帮扶外,在学业辅导、心理咨询、课外实践活动上有一定的需求,未来明旸法师项目可在资金资助的基础上适当增加配套服务,在有需求的区域开展试点:提前链接社会服务机构提供专业服务(心理咨询服务、志愿者辅导课业服务、兴趣特长课程支持等),形成资源清单,由区红会工作人员排摸需求内容和数量,勾选清单服务进行对接。同时也需要注意不同区域的个性化需求,偏远地区目前需求仍集中在救助金,以便缓解家庭经济压力。
    (二)资助名额适度向偏远地区倾斜
    走访发现,偏远地区如崇明、青浦在项目资助上的需求更为迫切,尤其是崇明每个学校名额只有 2~3 个,但是仍有一些家庭情况非常困难但没有纳入资助的学生,再加上偏远地区资源有
限,很难有其他资助项目或者服务资源叠加,建议针对偏远地区需求有一定的倾斜,充分发挥助学金的作用。
    (三)信息系统功能优化
    针对已有的信息系统,建议完善系统功能,开发扫描上传功能、实时保存功能等,帮助优化基层工作人员操作流程;同时也可探索系统端口数据对接民政等单位,方便未来及时获取低保、低收入等证明材料。
    附件:
    1.2024 年度资助学生走访案例
    2.2024 年度合作学校、受助家庭给感谢信
上海市浦东新区社会工作协会
2025 年 1 月

附件 1:2024 年度资助学生走访案例
一、徐汇区资助学生案例
    梅同学是上海市徐汇区董李凤美康健学校一名学生,2024 年第二次接受明旸法师帮困助学项目的资助,该同学在本区资助学生中属于非常特殊的一位,出生时因为缺氧严重昏迷,经抢救后恢复正常。但是随着时间的推移,出生时的意外为日后成长发育带来了严重影响,对外界反应弱,在听力、视力和肢体活动方面都有严重的障碍,并且伴有严重的癫痫,需要长期服药,目前 10 岁体重只有 40 斤。
    梅同学自小是奶奶照顾,三年前奶奶生病,父母离异,便由妈妈辞职在家照顾,目前和妈妈、外婆一起生活,依靠爸爸的抚养费和外婆的退休金维持生活。走访现场,我们看到了梅同学妈妈无微不至的照顾,由于长期服用癫痫药,导致容易咳嗽生痰,再加上冬季天气变化,非常容易生病,妈妈照顾起来非常吃力,24 小时需要守候身边喂水、喂药、喂饭和拍痰。妈妈照顾得很有条理,一天中井然有序安排每件事情的时间,由于身体原因,梅同学基本不出门,日常均是卧床在家,妈妈每天都会给梅同学捏手捏脚,防止血液不循环。
    由于梅同学常年卧床,尿不湿是一项很大的消耗品支出,街道的残联也很关心一家人的生活,帮助梅同学申请了卧床患者专用床具,但是尿不湿只针对老年人有申请通道,对于 10 岁孩子没有特定的补贴政策,目前是采购婴儿款的最大号,但是价格比较高,是家庭中比较大一笔支出。
    谈及明旸法师项目的资助,妈妈说学校的老师很关心他们一家的生活,看到孩子生病长期需要用药和照顾,就主动帮助她们推荐申请了助学项目。项目资金对他们全家有很大的支撑和鼓励作用,面对生病的孩子,自己的想法很简单,就是能照顾好梅同学,希望他少生病,这笔助学金用来买药和生活用品,帮助家人缓解了一定的经济困难,项目配套的牛奶卡也非常实用,梅同学每天早上都要喝牛奶,可以很好地派上用场。妈妈非常感谢这两年以来大慈基金会明旸法师项目的帮助,让自己有动力养育儿子长大。

二、闵行区资助学生案例
    闵行区一共有 13 个街道(镇),在明旸法师助学项目实施方法上,选取了与其他区域不同的做法,通过每年轮流 1-2 个街镇所有学校,在 10 年内确保全辖区内所有学校的学生均有机会获得项目资助,做到全区域范围覆盖,并且每年资助的学生不重复,以期扩大项目的传播影响力。
    本次调研选择了浦江一中进行走访,该学校一共资助的有六名学生,在前期申请阶段由老师发布项目通知在学生家长钉钉群,让家长自主进行申请,学校对申报上来的材料进行严格把关筛选,最后确定资助的学生数量。
    现场和项目负责老师以及其中两位受助学生进行访谈,两名学生就读 7 年级,学习成绩优异,葛同学知道该项目来源于红十字会,王同学则不太清楚。在学校,两位同学均与老师、同学相处融洽,担任班级小组长,协助老师完成教学任务,在课后也积极团结同学,会一起结伴外出游玩或者一起相聚学习。在课外实践方面,葛同学会在暑期参加街道的志愿者服务,力所能及帮忙打扫卫生。两位同学也有自己喜欢和擅长的兴趣爱好,王同学现在仍然每周坚持古筝学习,葛同学则自学绘画。两位学生的家庭条件都不是很好,特别是葛同学自身患有糖尿病,需要长期打胰岛素治疗,王同学和妈妈生活,妈妈身体不好,平时会主动关心照顾妈妈,非常孝顺。
    两位学生对于明旸法师项目表达了深深的感谢,助学金目前都使用了一小部分在采购学习书籍上,剩余大部分还未使用,牛奶卡已经订购了牛奶。两位学生认为这个项目带给了自己和家庭很大帮助,这些资金和牛奶卡能够帮助他们购买学习资料和补充身体营养,非常感谢大慈基金会的支持!

三、崇明区资助学生案例
    本次崇明区走访选取了向化中学,该学校作为向化镇唯一一所中学,本年度共有2 名学生接受了项目资助,并且这两名学生均品学兼优、家庭困难,符合资助标准。
    学生一:毛星宇,男生,就读七年级,父亲在几年前生病去世,家中有一个脑瘫残疾的哥哥,平时和妈妈、奶奶、哥哥一起生活,妈妈没有工作,虽然家庭是低保,但是农村低保没有低保金,只有哥哥残保金一些微薄的收入,生活非常拮据。好在奶奶身体健康,还可以帮忙照顾脑瘫的哥哥,妈妈负责照顾一家人日常生活,该同学平时也会帮助照顾哥哥,帮助妈妈洗碗打扫卫生。在学校该同学学习成绩优异,位居班级前列,同时担任体育委员和组长,与老师、同学相处融洽;在体育方面擅长短跑和跳绳,曾经代表班级参加运动会,跳绳获得第三名的好成绩,在学习上非常努力上进,为人真诚,平时也会积极帮助同学。
    学生二:叶云婷,女生,就读八年级,3 岁时父母离异,妈妈离开,5 岁时爸爸身患胃癌,经过手术后勉强恢复,身体状况不是太好。家庭也是农村低保,村委给爸爸介绍了清洁河道工作,一个月有 2000 元左右的收入,家中还有一位高龄奶奶一起生活,整体家庭条件比较困难。该同学在班级担任副班长、体育委员、组长,学习成绩非常优秀,常年位居班级第一名,平时也会主动帮助同学,给同学讲解难题,乐于助人。在村里会有物资慰问以及送书籍,该同学所在的村委有青少年社工服务,社工也会定期上门看望,邀请参加各类手工活动、科普活动。
    在询问两位学生的课外生活和需求时,他们摇了摇头,这不禁让我们思考,由于地处偏远地区,能够接触的课外资源和实践活动非常有限,导致说不出自己的兴趣爱好和学习以外的需求。希望能够有更多的资源倾斜偏远地区,让更多的学生享受教育资源的公平性。
    两位同学的助学金目前尚未使用,计划是存起来,牛奶卡已经进行订购使用。对于本项目,两位同学都是第二年接受资助,他们认为这个项目非常好,说这个项目的资助者是“大好人”,感谢项目提供了助学金和牛奶卡,也表示会以实际行动回馈社会。

四、青浦区资助学生案例
    学生一:张同学,女,就读于青浦一中高三年级,2024 年是第三年接受项目资助,父母离异,爸爸因意外伤害导致耳朵失聪,爷爷 2024 年因身体生病去世,目前和爸爸相依为命,日常仅靠爸爸打零工的收入维持生活,家庭条件十分艰苦。该同学十分上进,在没有任何辅导和补课的情况下考上了青浦一中区级重点中学,目前学习成绩也很好,在学校与老师同学相处融洽,乐于助人。
    走访当日村干部也在现场,以往是通过爷爷和这家家庭联系密切,爷爷是村里的老党员,经常参加村里活动,得知爷爷的家庭生活条件困难并且孙女学习成绩优异,村干部积极帮忙申请明旸法师帮困助学项目,已经连续三年。爸爸虽然听不到,通过写字交流,他表达了对项目的感谢,这笔助学款帮助家庭缓解了经济压力,支持女儿更努力地学习,非常感恩这个项目,让他们父女感受到了爱心人士的关心。
    学生二:吴同学,男,申请项目时就读于高三,目前已经毕业,考入奉贤电子信息科技学校。父母离异,吴同学患有白血病,爷爷患有肺癌,一家生活依靠妈妈在镇里做环卫工人的工资维持,家庭条件十分艰苦。
    由于患病,吴同学休学了两年,直到 2024 年复学读高三,才申请了明旸法师项目,吴同学在校表现很积极,与老师同学相处融洽,在家里孝顺懂事,主动帮助妈妈分担家务、照顾爷爷。4 年前突发白血病,由父亲进行配对移植,经过手术移植保住了生命,也因此欠下了巨额的手术费用债务,由于家庭经济困难,白鹤镇政府工作人员积极链接各类资源给这个家庭,包括爱心行动、企业家结对帮扶、本次企业红阳龙装、发动捐款等,共计筹集了 16 万元的善款,同时也将该同学纳入明旸法师帮困助学项目。
    虽然经过手术吴同学恢复如常,但是由于匹配度没有达到 100%,手术后仍然有后遗症,不能剧烈运动,身体也有排异反映,需要经常去看医生吃药,医疗费用是一项长期经济支出,再加上现在吴同学考入大专读书,每年学费、生活费压力也非常大,这些重担都在母亲一个人身上。母亲说非常感谢明旸法师帮困助学项目,这笔助学金可以用来交学费读书,帮助减轻了家庭经济负担,吴同学也非常感恩这个项目,很开心有这么多好心人关心他们,项目配套的牛奶卡也能够补充营养,对项目非常感谢。

五、浦东新区资助学生案例
    学生一:朱同学,女,就读于金桥镇中心小学五年级,2024 年是第三年申请明旸法师帮困助学项目,父母离异,还有一名二年级的弟弟,日常同爸爸、爷爷奶奶一起生活。该同学学习成绩中上等,担任小组长一职,在学校团结同学,积极上进,在家里非常懂事,很让家长省心,平时会主动做家务,是一名品学兼优的孩子。
    在生活和学习需求上,其父亲认为在心理健康关怀上有需求,因为女儿面临青春期,但是性格内向,希望能提前预防青春期问题,新区民政条线有咨询服务配送,定期上门进行心理咨询,父亲认为这种形式很好,能够通过心理老师了解孩子的真实想法,以及纾解心理压力。平时朱同学兴趣爱好广泛,喜欢小提琴、画画、跳舞,参加了学校的小提琴社团,自己在家喜欢画画。针对课外辅导,父亲认为需要考虑辅导的连续性和效果,如果是阶段性的效果欠佳。
    父亲表示明旸法师助学项目为家庭带来了支持,牛奶卡的使用可以让孩子增强身体,对项目的资助表示非常感谢。
    学生二:范同学及其双胞胎妹妹,女,就读于侨光中学,2024 年是第三次接受资助。平日双胞胎姐妹和妈妈一起生活,爷爷奶奶会帮忙接送和煮饭,爸爸几年前生病去世,日常靠妈妈工作维持生计。
    两个姐妹学习成绩优异,2024 年升入初中预备班后虽然有学业压力,但是踏实肯学,仍保持较好的成绩,两人在班级分别担任班长和学习委员,比较有责任心,是老师、同学的得力助手,2024 年两人均被评为新城小学“优秀毕业生”。在个人兴趣爱好方面,姐妹两人一个喜欢跳舞、一个喜欢画画,受家庭条件限制,没有报班学习,凭借着对画画和跳舞的兴趣,姐妹二人跟着电视、网络视频自学,并积极参加学校艺术节比赛,在美术学科中取得荣誉。妈妈会将助学金用在两人的学习上,购买学习辅导书和课外书,妈妈在学业辅导上管理比较严格,姐妹两人也一直保持着优异的成绩。
    对于明旸法师项目的资助,妈妈表示非常感谢,让整个家庭感受到了温暖和关怀,虽然没有了爸爸的陪伴,但是妈妈坚强地撑起这个家,项目的资助对于妈妈和两个孩子更是一种鼓励。

附件 2:2024 年度合作学校、受助家庭给感谢信
    我们是崇明区一所偏远地区的农村学校,我校多年来多名学生受到明旸法师帮困助学基金的资助,今年我校通过班主任推荐,政教处综合评定决定让叶云婷、茅星宇两名学生接受明旸法师帮困助学基金的资助。这两名学生的家庭都比较困难,叶云婷同学是自小父母离异,母亲再婚,与她无来往,父亲在她三年级的时候查出胃癌,丧失劳动能力,父女俩无经济来源,靠农村低保艰难度日,小姑娘成绩优秀。茅星宇同学品学兼优,父亲早亡,家里有个 28 岁的脑瘫哥哥和 89 岁的奶奶,靠他妈妈一个人支撑着家庭,生活困难。自从接受资助以来,这两个孩子不仅在物质上得到了帮助,更重要的是,在精神上受到了极大的鼓舞。他们深知这份资助的来之不易,因此更加珍惜学习的机会,成绩稳步提升,性格也变得更加坚韧和乐观。班主任也经常和这两名学生谈心,了解他们的学习、生活情况,并励志他们要努力学习、学会珍惜、学会关爱,回报社会。叶云婷和茅星宇两名学生也非常感激明旸法师帮困助学基金,并表示要以自己实际行动,利用双休日、节假日、寒暑假到居委、敬老院等地做一些力所能及的工作,回报社会,回报明旸法师基金。
    其实,在我们农村学校,困难家庭的学生还有很多,在班主任推荐上来的学生名单中,有父亲或者母亲都在长期血透的,有父母离异后都不管孩子由爷爷奶奶抚养的,还有父母都生病的......我们政教处也是很难取舍,希望每个小朋友都能得到资助,但现实我们只有两个能接受资助的名额。我们农村学校社会资源比较少,希望能得到各方面学生心理资助和接触社会提升阅历的资助等。
    最后,非常感谢明旸法师帮困助学基金这种利国利民、功德无量的助学善行。每一次的资助,都是对孩子们未来希望的播种,是对社会和谐与进步的贡献,如同春雨般润物无声,滋养了无数渴望知识的心灵。未来,我们学校不仅教育孩子要努力学习回馈社会,更要将这份爱与善良继续传递下去,帮助更多需要帮人。
崇明区向化中学
2025 年 1 月

感谢信
    感谢龙华寺的慷慨赞助,您的善举如同暖阳,照亮了我们前行的道路,感激之情溢于言表。
    “我们心怀感激,因有您的赞助,万物更显可爱,未来可盼可期。”
    对于我们这种贫困家庭,您的善举给了我们莫大的帮助,让我们的子女了解到她们是被关怀的,在学校更要好好学习,将来也要回馈社会,把这份爱传递继续传递下去。
    再此希望龙华寺明旸法师项目能够发扬光大,继续把这份爱延续下去,让更多的人能够被关怀。
    谢谢!
浦东新区侨光中学范思雨妈妈
2025 年 1 月